365英国上市公司官网
教育部
江西省教育厅
学生信息网
365英国上市公司官网
学工处
团委
常见问题
下载专区
365英国上市公司官网
部门简介
组织架构
领导分工
科室设置
规章制度
国家规章制度
地方规章制度
学校规章制度
教学信息
学籍学历
考试管理
成绩管理
教学运行
教学校历
选课管理
教材建设
教学名师
教学建设
专业设置
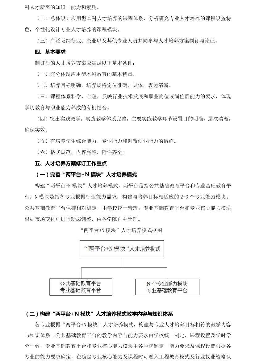
培养方案
团队建设
课程建设
教学改革
教学成果
质量工程
思政育人
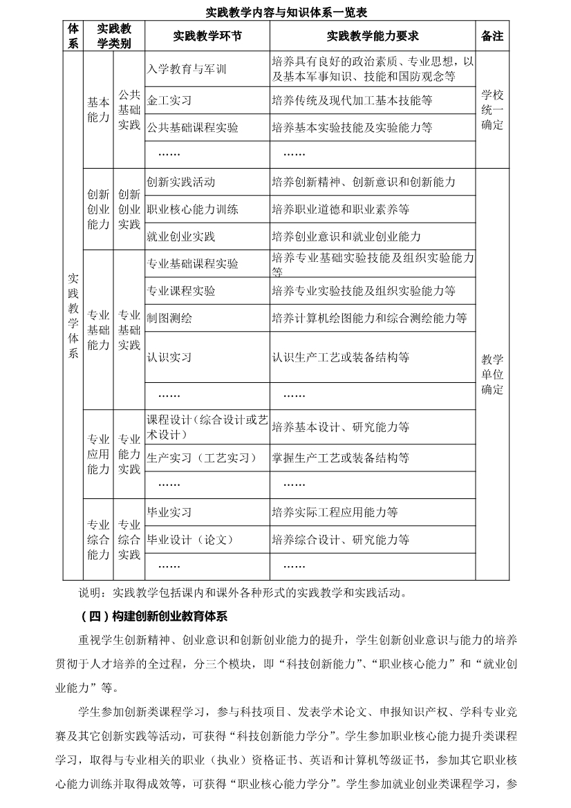
实践教学
集中实践教学
学生实习
毕业论文
劳动教育
校企合作
教学竞赛
竞赛风采
竞赛通知
讲座动态
党建思政
政治理论学习
党建工作动态
主题教育
先进典型
走读活动
服务中心
办事流程
学生专区
学院专区
常见问题
办事指南
下载中心
当前位置:
首页
>>
教学建设
>>
培养方案
>> 正文
关于制订2015版本科专业人才培养方案的原则意见
发布者:
[发表时间]:2015-06-22
[来源]:
[浏览次数]: